Exam Topic 2 – Part 2: Cisco Unified Wireless Network (UWN) Architecture
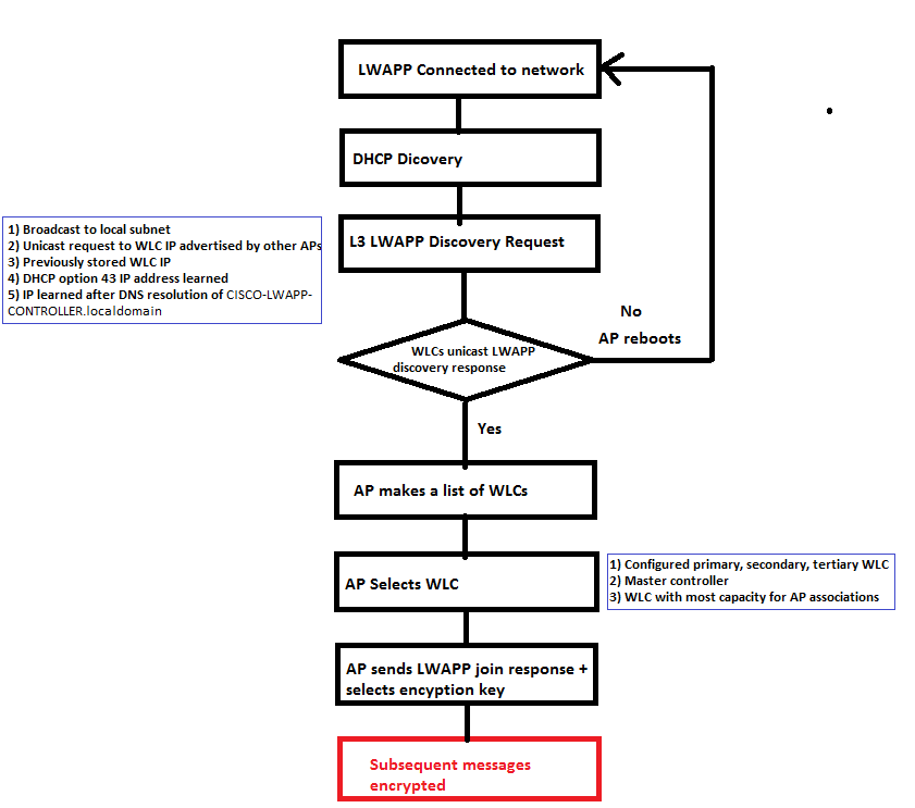
LWAPP Discovery of WLC
LWAPP Image procedure:
CAPWAP Image procedure:
- CAPWAP AP sends a CAPWAP discovery request
- WLC responds withCAPWAP response within 60 seconds
- WLC selection is configurable onWLC. AP selects according to the following order
- Primary sysName (preconfigured)
- Second sysName (preconfigured)
- Tertiary sysName (preconfigured)
- Master controller
- WLC with greatest capacity for AP associations
- If no response within 60 sec, AP uses LWAPP discovery
- If no response within 60 seconds, step 1 is repeated
- WLC selection is configurable onWLC. AP selects according to the following order
- AP sends CAPWAP response + derives encryption key
- Selects WLC and sends join request
WLAN Authentication
- Clients associate with AP
- Clients authenticate with authentication server (in wired net)
- WLC sets up an EAP/ RADIUS tunnel with the authentication server
Authentication Options
EAP-Transport Layer Security (EAP-TLS)
- IETF Open Standard
- Rarely deployed
- Uses PKI with TLS and digital certificates to secure communication to the RADIUS server
Protected Extensible Authentication Protocol (PEAP)
- Open standard proposed by Cisco, Microsoft and RSA Security
- Most commonly deployed: PEAP/MSCHAPv2
- Similar to EAP-TTLS but requires a server side PKI cert to form a TLS tunnel
- PEAP-GTC delivers more generic authentication to a number of databases eg Novell Directory Services (NDS)
EAP-Tunneled TLS (EAP-TTLS)
- Developed by Funk Software and Certicom
- Widely supported across platforms
- Requires PKI certificate only on authentication server
Cisco Lightweight Extensible Authentication Protocol (LEAP)
- Cisco proprietary
- Supported in Cisco Certified Extensions (CCX) program
- Vulnerable to dictionary attacks
EAP-Flexible Authentication via Secure Tunneling (EAP-FAST)
- Proposed by Cisco to fix LEAP weaknesses
- Uses Protected Access Credential (PAC)
- Server certificates are optional
- Phases :
- Phase 0 (Optional): PAC can be provisioned manually or dynamically
- Phase 1: Client and AAA server use PAC to form TLS tunnel
- Phase 2: Client sends info over tunnel
WLAN Controller Components
WLANs
- Have unique SSIDs
- Each has an interface in the WLC
- Each has parameters such as:
- radio policies
- QoS
Ports
- Physical connection to switch or router
- Default: 802.1q trunk port
- Can be combined into a single port-channel using link aggregation (LAG)
- Some WLC have a service port – out of band management
WLC Interfaces
- Logical connection mapping to a VLAN on wired network
- Each has a unique IP, gateway, port, VLAn tag and DHCP server
WLC Interface Types
Management interface
- Mandatory Interface
- Configured at setup
- Statically configured
- Usedfor
- in-band management
- Connectivity to AAA
- L2 discovery and association
Service-port interface
- Optional Interface
- Configured at setup
- Statically configured
- Out of band management
AP manager interface
- Mandatory Interface except on 5508
- Configured at setup
- Statically configured
- Used for:
- L3 discovery and association
- Has source IP of statically configured AP
Dynamic interface
- Dynamically configured (like VLAn)
- Used for WLAN client data
Virtual interface
- Mandatory Interface
- Configured at setup
- Statically configured
- Used for
- L3 authentication
- DHCP Relay support
- Mobility management
- WLC supports only 1 LAG per controller. When enabled, all the physical ports except the service port are in the bundle
- WLC with LAG can only have 1 neighbour device
Roaming and Mobility Groups
Roaming:
- The ability to access network resources from common areas and in areas where it is difficult to run cabling
- Roaming occurs when the wireless client changes association from one AP to another
- Types:
- intracontroller
- intercontroller
- L2
- L3
Intracontroller Roaming:
- Client moves from AP to AP connected in the same WLC
- WLC updates the client’s database with the new associated AP but does not change client IP
- (optional) Client can be reauthenticated
- establishes new security association
- Client database remains on same WLC
Layer 2 Intercontroller Roaming
- Client moves from one AP to another AP in different WLC but same subnet
- No IP address change for client
- Client database is moved from WLC1 to 2
- Client is reauthenticated
- New security session
Layer 3 Intercontroller Roaming
- Client moves from one AP to another AP in different WLC in different subnet
- Traffic is bridged to a different subnet
- Client associates to AP2, WLC2 changes mobility messages with WLC1
- Original client database is not moved between WLCs
- WLC1 marks the client with an *anchor* entry in database, copies it to WLC2 who marks it as a *foreign* entry
- Client maintains original IP
- Client reauthenticated
- New security session
Mobility Groups
- WLCs peer with each other so as to support roaming
- WLCs dynamically exchange mobility messages
- Data is tunneled via EtherIP between anchor and foreign AP
- Used for controller redundancy
- Max 24 WLCs
- Max APs depends on max of each WLC
- Mobility list – group of controllers configured on a single controller that specifies members in different mobility groups
- Controllers can communicate between mobility groups
- Clients can roam between APs in different mobility groups if WLC is included in each others mobility list
- Max WLC in mobility list 72 (v5.1) and 48 (v5.0)
- Messages between controllers are exchanged in
- UDP port 16666 for unencrypted
- UDP port 16667 for encrypted
- APs learn IP addresses of other members in mobility group after CAPWAP join process
(Recommended)
- Minimize intercontroller roaming in network
- < 10ms RTT latency etween controllers
- L2 is more efficient than L3 roaming because L3 roaming uses asymetric communication
- To speed up and secure roaming use\
- Proactive key caching (PKC) or
- Cisco Compatible Extensions (CCKM) Version 4
