Understanding the NetScaler
An Application L4-L7 Switch. Used for Web Applications. Functions as a TCP Proxy
Features:
- Switching Features for optimal distribution of client requests
- Security and protection Features protects web applications from application-layer attacks
- Server-farm Optimization Features speeds up applications by offloading resource-intensive operations from the server
Placement
Request Switching
- Netscaler is deployed infront of a server farm as a transparent TCP proxy
- No client side config needed
- Appliance can separate HTTP Request from TCP Connection request
Physical Deployment Modes
Inline Mode
- The appliance has a separate network interface to each client network and a separate network interface to each server network
- Appliance transparently applys L4-L7 features
One-Arm Mode
- Only one network interface of the appliance is connected to an Ethernet segment
- Does not isolate the client and server sides of the network
L2 Mode
- Operates as an L2 device
- Packets are forwarded if:
L3 Mode
- Packet forwarding device
- Packets droped: multicast, unknown protocol frames, STP
NetScaler-Owned IP Addresses
NetScaler IP address (NSIP) – Management address + High Availability (HA) Communication
Mapped IP address (MIP) – For server side communication. Appliance changes source IP with MIP before sending to server
Virtual server IP address (VIP) – IP of a virtual server. Public IP that clients connect to
Subnet IP address (SNIP) – If multiple subnets, SNIP is MIP for each subnet
IP Set – Set of IP SNIPs or MIPs
Net Profile – contains an IP add or IP Set. Used for communication with physical servers
Traffic Flow Management
If Virtual Server is present
- Clients connect to VIP address of the virtual server
- Appliance sends request to the server using MIP or SNIP by default
If Virtual server is absent (Transparent Mode)
- Client sends request using Source IP SIP
- Nescaler changes SIP to MIP or SNIP but does not change destination IP transparently forwards request to server
- If server needs actual SIP, netscaler adjusts HTTP header and adds SIP as additional field or configured to use SIP instead of MIP or SNIP to connect to servers
Building blocks for Traffic Management
- Helps separate traffic flows
- Cliets access applications through the Virtual servers
Load Balancing
- Create a service for every server
- Bind the service to a virtual server
- Create a monitor to track the service
- Clients connect to the VIP. Netscaler sends to the server accordingly
Virtual Servers
- Represented by Alphanumeric name + VIP + port + Protocol
- Name is locally significant
- Clients conect to VIP and not address of the physical server
- Multiple virtual servers can use the same VIP but different protocols and ports
- Deliver features like compression, caching, SSL offload
- Multiple services can be bound to 1 virtual server
Load balancing virtual servers – redirects requests to appropriate server
Cache redirection virtual server – redirect requests for dynamic contect to origin servers and for static content to cache servers. Work in conjunction with load balancing virtual servers
Content Switching virtual server – redirect traffic on the basis of content requested. Work in conjunction with load balancing virtual servers
Virtual private network (VPN) virtual server – decrypts traffic and sends to intranet applications
SSL virtual server – receives and decrypts traffic then sends to appropriate server
Services
- Represents applications on a server
- Can exist in the absence of a virtual server
- Point for applying features
- Use entities (monitors) to track the health of the application
- Every service has a default monitor (probes are sent at regular intervals to check state of service). If check fails – netscaler marks it as down.
Service-only mode
- Appliance is proxy
- Netscaler translates IP addresses, port numbers, and sequence numbers
Policies and Expression
- Defines details on traffic filtering and management
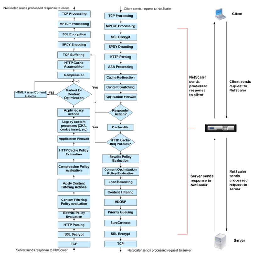
L7 Packet Flow Diagram for Netscaler
- Multipath TCP is a TCP extension specified in RFC6824 that allows endhosts to efficiently use multiple interfaces for a single TCP connection
- SPYDY is an open networking protocol developed primarily at Google for transporting web content with particular goals of reducing web page load latency and improving web security
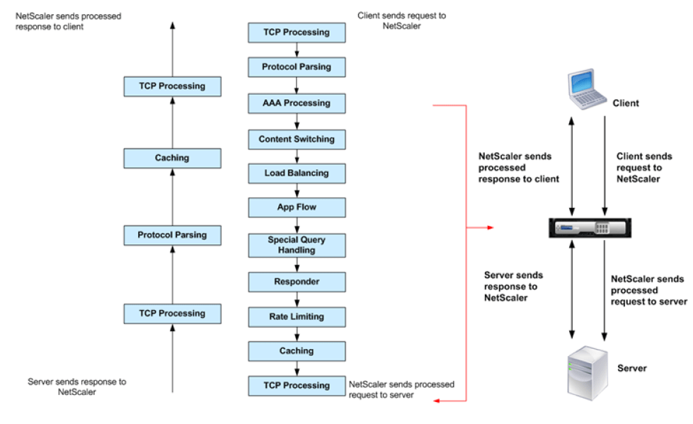
Data Packet Flow Diagram (Supported by MySQL and MYSQL database)



